阿提哈德航空前往阿布達比
總部設於阿布達比。主要營運基地在阿布達比國際機場。阿提哈德航空現為阿聯第二大航空公司, 僅次於總部位於杜拜的阿聯航空,同時也是中東第四大航空公司。 阿提哈德航空自2003年成立以來,一直以奢華設計、卓越服務聞名全球。
2025年09月08日阿布達比首航直飛台灣,該航線將由兩艙等布局的波音787-900客機執飛。 與您一同體驗「全球最佳航空公司」「年度設計航空公司」「全球最安全航空公司」與眾不同舒適感受
精選4大特色景點
第一重 一次玩遍阿聯酋大公國~阿布達比、杜拜、沙迦 三大國境
第二重 謝赫札耶德清真寺,純白建築宏偉不凡
第三重 登上杜拜50層樓杜拜黃金之框,座落於新舊城區古往今來
第四重 最具特色體驗沙漠衝沙+BBQ營地之夜
精選特色住宿享受
第一享 全程入住國際5星IHG集團CROWNE PLAZA系列或萬豪Marriott系列或喜來登系列酒店
第二享 升等一晚國際5星阿布達比麗池卡爾登酒店
精選贈送5大實用好禮
第一禮 贈送杜拜4GB網卡一張(限佔床旅客)
第二禮 贈送杜拜轉接插頭 (限佔床旅客)
第三禮 精美沙漠奇蹟盥洗收納包(限佔床旅客)
第四禮 專屬沙漠奇蹟精美行李束帶
第五禮 車上礦泉水無限供應
| 天數 | 交通工具 | 航班編號 | 啟程地 | 起飛 | 目的地 | 抵達 |
|---|---|---|---|---|---|---|
| 1 | 國泰航空 | CX423 | 高雄-小港機場 | 2026/05/20 13:15 |
香港-赤鱲角機場 | 2026/05/20 15:05 |
| 1 | 阿提哈德航空 | EY871 | 香港-赤鱲角機場 | 2026/05/20 19:35 |
阿布達比機場 | 2026/05/21 00:25 |
| 6 | 阿提哈德航空 | EY870 | 阿布達比機場 | 2026/05/25 21:20 |
香港-赤鱲角機場 | 2026/05/26 08:30 |
| 7 | 國泰航空 | CX424 | 香港-赤鱲角機場 | 2026/05/26 10:45 |
高雄-小港機場 | 2026/05/26 12:15 |
※如遇航空公司變動航班,本公司保有最後變動之權力,並以說明會資料為準
早餐:XXX
午餐:XXX
晚餐:機上簡餐
住宿:杜拜5星 洲際集團洲際集團CROWNE PLAZA JUMEIRAH或CROWNE PLAZA DEIRA或 萬豪Marriott系列 或 喜來登系列酒店 或同等級
今日於高雄小港機場集合後,由專人辦理登機手續;於香港轉機搭乘阿聯國家航空公司之一阿提哈德航空,前往阿布達比。航程約9小時。
抵達後,導遊接機前往酒店辦理入住手續。
阿布達比札耶德機場 是一座位於阿拉伯聯合大公國首都,阿布達比以東32公里的國際機場,是阿聯第二大的機場(僅次於杜拜國際機場)。機場占地大約3,400公頃,擁有兩條平行跑道、三個航廈及一個在建設中的航廈。阿聯第二大航空公司阿提哈德航空在該機場設立樞紐。該機場有超過30家航空公司在該機場提供往返超過60個國家、120個目的地的航班服務,到六個大洲均有不經停航班連接,是亞洲、澳洲往返歐洲、非洲的重要中轉樞紐。
貼心提醒 :
1. 時差:比臺灣慢4小時。
2. 第一天搭飛機,建議您穿著舒適的衣服及寬鬆的鞋子。
3. 飛機上毛毯供應有限,請另準備外套或披肩以便保暖。
4. 由於航程關係,請攜帶口罩、眼罩、空水瓶、保暖外套,睡個好眠,培養體力。
5. 因長途飛行,有配戴隱形眼鏡的貴賓,請隨身攜帶藥水隨身包。
6. 若有暈機等身體不適狀況,請記得將藥物隨身攜帶。
7. 如有特殊餐食(不吃牛、雞、羊、海鮮、蛋奶素或嚴格素),請務必於團體出發日前五天告知。
早餐:飯店內用
午餐:中式合菜
晚餐:伊拉克烤魚風味餐
住宿:杜拜5星 洲際集團CROWNE PLAZA JUMEIRAH或CROWNE PLAZA DEIRA或 萬豪Marriott系列 或 喜來登系列酒店 或同等級
沙迦 是阿拉伯聯合大公國第三大城市和人口最稠密的城市,也是沙迦酋長國的首府。在過去,沙迦曾扮演著波斯灣下灣最重要的港口角色,直到這樣的地位被杜拜取代後,便以最具深度文化的一邦立足阿聯酋,你只要前往沙迦傳統民俗與藝術區走一趟,便會對其保存阿拉伯傳統文化和藝術的用心而感動。
【可蘭經紀念碑】(下車拍照)在沙迦的街心花園中,聳立著巨大的翻開著的一本書的雕塑,那便是可蘭經紀念碑。這是為了紀念阿拉伯聯合大公國的7個酋長國,當年建國時簽署聯合協議而建造的一個紀念建築物。
【法素爾清真寺】(外觀拍照)為回教伊斯蘭建築的代表作,雪白的牆面及聳直的尖塔,加上廣闊的佔地面積,讓整棟建築物呈現華麗又不失莊嚴的氛圍,每逢週五,這裡便是回民集體禮拜的神聖場合。
【伊斯蘭文明博物館】(入內參觀)沙迦伊斯蘭文明博物館分為上下兩層,共有七個展廳。首層展廳全方位介紹了伊斯蘭信仰,以及阿拉伯科學家和天文學家的矚目成就。第二層展廳展示了不同年代的伊斯蘭藝術及手工藝品,其中包括紡織品和珠寶。博物館坐落在沙迦中心區以北的濱海大道,其建築的每一處細節都和藏品一樣令人印象深刻。無論是星盤、手稿、陶器還是硬幣,都無不引人側目,而大門上的黃金刺繡窗簾以及中央穹頂上鑲嵌的馬賽克星座圖案也不容錯過。
杜拜 為中東的轉運中心、觀光購物城和科技網路城,也成為新現代奢華主義的國度,人生必訪之地。「第一、最高、最深、最長、最大、最貴、最豪華、最奇異」等等的字眼可能是專為杜拜而設的。您不可能在其他地方再找到七星級酒店,亦不可能看到依據各國形狀而建的200個人造島,更不能夠攀上世界最高的建築物。
【杜拜之框+電梯券】(入內參觀)新落成杜拜之框再度改寫杜拜的天際風貌,耗費超過13億台幣打造,擁有50層樓高的「黃金相框」,框住了杜拜這座阿拉伯古城,相框的左側是杜拜老城區,右側則是新城區,分隔了杜拜的前世今生,美好傳統與現代並蓄的美麗景緻。
【未來博物館】(一樓參觀)2022年開幕的博物館,外觀猶如科幻電影中的虛幻建築,是一座極具未來感及手寫線條的經典設計建築。未來博物館共包含三大設計元素,其中環形象徵人性、綠色土丘代表地球,鏤空元素則暗喻不可知的未來;場館立面共運用1,024件不鏽鋼並由機器人輔助製成,高達77公尺的量體外部不見樑柱支撐,線條流暢、一體成型。
特別的是,上頭的圖紋藍本源自現任杜拜謝赫、同時也是阿聯總理Sheikh Mohammed bin Rashid Al Maktoum的書法線條,整段話大意為:「人類壽命雖有限,但因創造力而生的產物將會流傳於世;未來屬於具想像、設計與執行能力的人,它不靠等待、必須自行創造,而創新正是國家與人民進化背後的秘密。」整體建築從外觀、製程到寓意都別具未來感,與場域命題緊緊扣合。
早餐:飯店內用
午餐:蒙式火鍋吃到飽
晚餐:營火BBQ中東自助餐
住宿:杜拜5星 洲際集團CROWNE PLAZA JUMEIRAH或CROWNE PLAZA DEIRA或 萬豪Marriott系列 或 喜來登系列酒店 或同等級
【朱美拉古城市集】(下車參觀)一開幕迅即成為熱門旅遊勝地。在朱美拉古城市集樓層較低的建築物之中,風塔鶴立雞群,在黑夜裡亮起的時候,讓整個區域籠罩在浪漫的光茫下,附近更有曲折的運河及極好的戶外食肆。所以朱美拉古城市集可以像磁石一般吸引這麼多遊客,絕非奇事。
【朱美拉海濱沙灘】(下車參觀) 朱美拉公共海灘位於帆船酒店的東北方,海灘上沙質柔軟細白,前方是波斯灣湛藍清澈的海水,背方則是一排豪華酒店,其中以外形似海浪的卓美亞海灘酒店最為醒目。由於海灘較好的地理位置,這裡也是欣賞帆船酒店的絕佳地。註:建議您可攜帶拖鞋,輕鬆踩踏在朱美拉細緻的沙灘上。
【AL SEEF阿拉伯歷史建築群】(下車參觀)座落在杜拜河(DUBAI CREEK)沿岸,分為"古"和"今"兩個主題部分。"古"韻的 AL SEEF 幾乎還原了 80 年代的阿拉伯小鎮風格,老式的阿拉伯建築,優雅的阿拉伯布幔,垂下來的老式燈泡,早期捕魚人的漁網……老物件構成一個個別具一格的景致,一切都呈現出阿拉伯的懷舊情結,是一個非常有味道的地方。在AL SEEF,全程都能欣賞到杜拜河的景致,無論白天還是夜晚,杜拜河極富魅力。
【水上TAXI阿巴拉船體驗】(下車參觀)杜拜灣最古老簡單的一種交通工具,乘坐傳統Abras 跨過Creek,遊覽杜拜海灣,用不同方式認識與欣賞這絢爛多變的城市。
【黃金市場+香料市集】(下車參觀)新舊並存的神秘國度香料、黃金、舊城區超好逛。上百家店立於兩側,金光閃閃,款式眾多,讓人眼花撩亂,另外香料市集中,中東地區的人最擅長運用香料於日常生活中,不論料理、裝飾、薰香或火煙草,空氣裡隨時瀰漫出來的濃郁香氣,有興趣的您可採買一些。
【沙漠四輪傳動車衝沙+騎駱駝體驗+營火BBQ中東燒烤自助餐】傍晚時分前往沙漠地帶,安排刺激無比的活動衝沙。專業四輪驅動吉普車隊將帶領我們體驗在金黃色的沙丘上下馳騁的極大樂趣和刺激。天色已近黃昏,向遠處望去,太陽徐徐下落,落日的餘暉是那樣的迷人,把無垠的沙漠烘托得更加不可思議。隨著日落,沙漠美麗的夜晚也降臨了,很快我們將抵達營地,這是一塊寧靜之地,純正阿拉伯風情,夕陽給四周宏偉的沙丘鍍上餘暉。夜晚降臨,伴隨滿天星斗,正宗的阿拉伯燒烤讓您品嚐當地風味料理。註:建議您可攜帶拖鞋,踩踏在一望無際的沙漠上。
早餐:飯店內用
午餐:駱駝宴風味餐
晚餐:五星級洲際酒店自助餐
住宿:杜拜5星 洲際集團CROWNE PLAZA JUMEIRAH或CROWNE PLAZA DEIRA或 萬豪Marriott系列 或 喜來登系列酒店 或同等級
【皮草時裝秀】代工歐洲知名品牌皮件等,特此安排前往皮草展示中心參觀,質地細緻的羊皮是這裡的特產,有專人解說如何鑑賞皮衣並欣皮衣展示走秀。
【朱美拉棕櫚島】(下車參觀)一睹號稱世界第八大奇景的氣勢,把「全世界都放進杜拜」的大氣魄。最特別的是棕欄樹島的亞特蘭提斯飯店Atlantis,該度假飯店是由六線水中行車隧道所連接,令人驚豔的人工島棕櫚樹島,讓全世界的焦點都落在杜拜。
特別安排~豪華加長禮車;豪華的皮革軟墊座椅,您將被精心打造的內飾的精緻氛圍所包圍。陶醉在寬敞的加長客艙中,非常適合任何尋求真正奢華交通體驗的人,盡情享受難忘的體驗,我們每時每刻都會帶您體驗時尚、精緻和充滿希望的奢華。
【亞特蘭提斯商店街】(下車參觀)亞特蘭提斯飯店裡商店街,有各種餐廳、各國小吃美食、中東風名品專賣店、紀念品專賣店;您可盡情享受這異國風情。
早餐:飯店內
午餐:購物廣場自理(或推薦自費~亞曼尼酒店時尚精品地中海風味餐)
晚餐:中式合菜
住宿:阿布達比5星 萬豪集團 麗池卡爾登阿布達比大運河酒店 或同等級
【哈里發塔】(外觀拍照)目前仍為世界第一高樓。登上位於第124層樓高的景觀台At the Top,1分鐘內可快速到達「登峰造極」的觀景台,望眼望去盡是超現代化的摩天大樓,親身體驗這座立地而起、與天爭高的沙漠奇蹟,是您親臨杜拜,不容錯過的體驗。註:建議您可自費登塔
【杜拜購物中心Dubai Mall】面積稱霸全球的購物與娛樂設施,擁有最多時裝品牌,購物中心內更擁有全世界最大的室內水族館水族館,大家可以一邊購物,一邊欣賞海底世界。被譽為全世界最大購物中心,面積約為50個標準足球場大小,堪稱是中東規模最大,風格迥異的現代化購物中心,內有多個主題商區,超過200家珠寶店的全球最大黃金市集,在這裡可以體驗超乎想像的一切。
【貨車公園LastExit】(下車參觀)是杜拜最獨具一格的美食特色主題貨車公園,是將美國50年代的公路情懷和阿拉伯國家的文化融合在一起,整條公路上都是風格獨特的復古美式小車,但不要被他的外表所矇騙,其實這些都是各式各樣的美食餐廳。
阿布達比 是阿拉伯聯合大公國的首都,同時也是充滿獨特文化氛圍的的現代大都市,在這裡東、西方文化交匯,新舊習俗共存,古老傳統與現代文明構成鮮明對比,和煦的陽光、浪漫的海灘、一望無際的沙漠與神秘曼妙的阿拉伯風情,構成一幅幅動人美景。
早餐:飯店內
午餐:中東風味餐
晚餐:方便逛街,敬請自理
住宿:夜宿機上
【謝赫札耶德清真寺】(入內參觀)又稱阿布達比大清真寺。單看外表已知所費不菲,純白建築宏偉不凡,足夠容納四萬名信眾一同聚會。廣闊中庭廣場地上,已見鋪滿馬賽克的花卉圖案,走進殿內,又有花紋精細的義大利雲石牆壁,由天花垂下的七盞巨型吊燈,更鑲滿施華洛世奇水晶,稱得上光芒耀目。
※因阿布達比大清真寺已無提供袍服租借,今日請您自備以下服裝,以免不得入內:
男士:請著長褲需到腳踝、有袖襯衫或有袖圓領衣服。
女士:請著上衣袖長需到手腕,下身長褲或長裙需到腳踝;頭髮需用不透光頭巾包住,不得穿緊身服。
【阿拉伯傳統民俗村】(入內參觀)阿聯酋傳統民俗村是可以讓你體驗或了解阿布達比在尚未發現石油前的居民傳統生活面貌。一座座貝都因型式的帳篷、棕櫚葉和泥屋蓋成的屋子,以及早期清真寺建築,皆是仿過去遊牧和漁業時期聚落打造而成。而仿古老市集而建的露天市場,則賣著各種手工藝品。
【亞斯購物中心Yas Mall】(入內參觀) 是阿布達比最大,也是阿聯酋第二大的購物中心。 這座光線充足的三層樓購物中心開設了大量商店,包括國際零售店和餐廳以及配備20座影廳的VOX 影城。可以漫步於寬敞的大道上,探索370多家商店及60家左右的室內和室外餐廳及咖啡館。不僅如此,購物中心與全球首家法拉利品牌主題公園—阿布達比法拉利世界主題公園(Ferrari World Abu Dhabi)直接相連。亞斯購物中心還設有首都唯一的蘋果專賣店。
爾後將驅車前往阿布達比札耶德機場,辦理登機手續。
早餐:XXX
午餐:
晚餐:XXX
住宿:溫暖的家
在機上可是養精蓄銳的大好時機,經過9小時多的飛行,此日一早抵達香港國際機場後轉機飛往台灣高雄小港機場。
結束這愉快的杜拜沙漠城市之旅。
| 項次 | 名稱 | 費用 | 是否團費已含 | 是否為必買項目 | 是否與訂金同繳 |
|---|---|---|---|---|---|
| 1 | 單人房差 |
NT$10,000
|
否 | 否 | 否 |
1. 團體機票一經開立,取消則無退票價值(醫療原因亦然),取消費將收取全額票款,敬請留意!
2. 長程線(含歐洲中東亞非線),開立機票時間較早,報名時請提供您的護照英文姓名,以利機位作業,謝謝。
3. 團體票必須【團去團回】【不能脫隊】,脫隊延回者請自行開立【個人機票】。
4. 行李托運為計重制 : 經濟艙每人可攜托運行李重量限額23公斤,共1件。
5 .團體座位由航空公司安排,不適用於出發前預先選位,也無法確認座位相關需求(如靠窗、靠走道等),且座位安排乃依英文姓名依序排列,同行者有可能無法安排在一起,領隊將盡最大協助,若無法滿足您的需求,敬請參團貴賓諒解!
6. 機場辦理登機作業,於起飛時間前1小時關櫃,(超過辦理登機手續時間者將無法搭乘該航班)。團體集合時間為起飛前2小時,請依團體說明會資料之集合時間準時到機場集合,辦理登機作業。自帶護照之旅客,請於出發當日集合時間提前15分鐘抵達機場報到。
1. 以上行程僅供出發前旅客參考,正確行程、航班及旅館依行前說明會資料為主。
2. 本行程最低出團人數為15人以上(含),最多為30人以下(含),本公司將指派持有合格領隊執照之領隊,全程隨團服務。
3. 航空公司座位安排:本行程全程使用『團體經濟艙』機票,不適用於出發前預先選位,也無法事先確認座位相關需求(如:靠窗、靠走道...等),且座位安排乃依英文姓名依序排列,同行者有可能無法安排在一起,敬請參團貴賓了解。
4. 本地區大多數以雙人房(2張單人床或一大床)為基準房型,許多飯店都無三人房型。如遇一定要需求三人房型, 而飯店無法提供此房型狀況下,僅得依住宿飯店之房間大小狀況需求加床服務。
5. 若有需求單人房,請業務另外報價並另補單人房差價,如未指定單人房並支付差價,則由本公司安排與其他旅客或領隊或隨團工作人員同房(同性別),單人配房由本公司自行採隨機分配,恕無法指定或變更.出發後若欲補價差變更為單人住宿,需依飯店實際房況為準,非均可變更,若有造成不便之處,尚請見諒。
保險
1.本行程包含旅行業責任保險 【意外死殘保額新臺幣250萬、意外醫療保額新臺幣10萬 (實支實付)】 及旅行社履約保證保險。
*旅客未滿15歲或70歲以上,依保險公司規定最高【意外死殘保額新臺幣250萬元、意外醫療保額新臺幣10萬 (實支實付)】。
2.依「旅遊定型化契約」中規定,本公司有告知旅客自行投保旅行平安保險之義務。因此,為了確保您的權益及避免出國旅遊可能產生的風險,
特別提醒及建議您,可視需要購買旅遊平安保險及旅遊不便險。
貨幣單位
阿拉伯聯合大公國幣Emirati Dirhams (AED),旅客可攜美金,於機場、行程中路過的休息站、飯店櫃檯、SHOPPING MALL等兌換阿拉伯聯合大公國幣。
匯率約1美元=3.65AED。但持美金交易,會找回AED。
電話
台灣台北撥打至阿拉伯聯合大公國 : 002+971+當地區域碼+電話號碼
阿拉伯聯合大公國撥打至台灣 : 00+886+2(台北區域碼)+家用電話號碼
電壓時差
◎ 電 壓:220伏特/50週波率。
◎ 插 座:三插孔方型(英國式),如因個人需要可自備變壓器。
◎ 時 差:阿酋國時間比台灣時間慢4小時。
食
.當地的自來水是由海水淡化的,不可以直接生飲,建議攜帶保溫瓶或水壺,可與當地飯店借用熱水瓶,自行煮水攜帶。
.大公國的菜餚口味偏重,建議擔心吃不習慣沙漠菜色的旅客,可以自行攜帶零食、泡麵(勿豬肉口味),以備不時之需。
住
.阿拉伯地區多數飯店無提供免費Wi-Fi,如亞特蘭提斯飯店提供收費網路(24小時=90AED,約720NTD);少數如帆船飯店,房間內提供免費無線上網及電腦。
.為響應環保,多數飯店不提供一次性盥洗用品,請自備牙刷、牙膏、拖鞋等物品。
.大公國電壓與台灣不同,請各位旅客記得攜帶轉接插頭與適用當地電壓的吹風機。
行
.台灣至大公國飛行時間(不含轉機)約9個多小時。
.大公國境內各景點相距不遠,惟阿布達比距杜拜約160公里,拉車2.5小時左右。
簽証
.本公司會幫參團貴賓申請台灣居民預辦入境香港登記,若被拒發,需準備有效台胞卡,已備不時之需。
.杜拜簽証準備資料新規定,請參考下列,需於出發前10個工作天以前繳交完成。
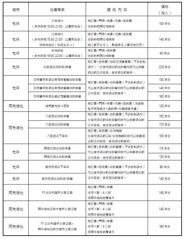
*** 自費一欄表 ***
您可自行依照行程內容 額外補充景點豐富行程
套裝方案 : 1. 波斯灣遊艇2小時 2. 阿布達比總統府 3. 哈里發塔124層登塔
4. 棕梠島平台 5.阿布達比八星皇宫酒店入内參觀 五項共380美金/人
以上為套裝參考項目,導遊會依照現場合適安排之項目,推薦給各位團員
| 出發日期 | 行程名稱 | 航班 | 機位 | 已售 | 候補 | 可售 | 售價 | 出團狀態 |
|---|---|---|---|---|---|---|---|---|
AUH57KH7260510A2026/05/10(日) 7天
|
高雄-小港機場出發
|
20 | 0 | 0 | 19 |
NT$49,900起 |
報名 | |
AUH57KH7260513A2026/05/13(三) 7天
|
高雄-小港機場出發
|
20 | 0 | 0 | 19 |
NT$49,900起 |
報名 | |
AUH57KH7260517A2026/05/17(日) 7天
|
高雄-小港機場出發
|
20 | 0 | 0 | 19 |
NT$49,900起 |
報名 | |
AUH57KH7260520A2026/05/20(三) 7天
|
高雄-小港機場出發
|
20 | 0 | 0 | 19 |
NT$49,900起 |
報名 | |
AUH57KH7260524A2026/05/24(日) 7天
|
高雄-小港機場出發
|
20 | 0 | 0 | 19 |
NT$49,900起 |
報名 | |
AUH57KH7260527A2026/05/27(三) 7天
|
高雄-小港機場出發
|
20 | 0 | 0 | 19 |
NT$49,900起 |
報名 | |
AUH57KH7260531A2026/05/31(日) 7天
|
高雄-小港機場出發
|
20 | 0 | 0 | 19 |
NT$49,900起 |
報名 | |
AUH57KH7260602A2026/06/02(二) 7天
|
高雄-小港機場出發
|
20 | 0 | 0 | 19 |
NT$49,900起 |
報名 | |
AUH57KH7260612A2026/06/12(五) 7天
|
高雄-小港機場出發
|
20 | 0 | 0 | 19 |
NT$49,900起 |
報名 | |
AUH57KH7260616A2026/06/16(二) 7天
|
高雄-小港機場出發
|
20 | 0 | 0 | 19 |
NT$49,900起 |
報名 |